十大买球官方网站
网站首页
学院概况
学院简介
现任领导
教学系所
教学机构
学术委员会
学位评定委员会
学校“十四五”规划
师资队伍
研究生导师风采
专业教师
教育教学
学科建设
专业设置
毕业设文
考研光荣榜
学术研究
工作通知
学术成果
学术会议
学团工作
规章制度
校园生活
学子风采
学生会
社会服务
志愿服务
社会实践
招生就业
工作动态
招 生
招生计划
招生政策
招生信息
专业介绍
就 业
就业指导
就业信息
毕业生风采
资料下载
校友之家
校友会
校友活动
优秀校友
外媒看管院
党建园地
支部设置
支部活动
党章党规
理论学习
ENGLISH
网站首页
>> 正文
通知公告
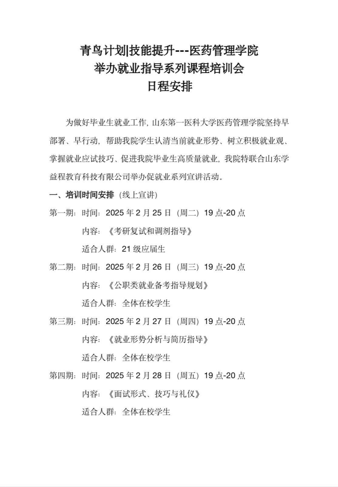
青鸟计划|技能提升---十大买球官方网站 举办就业指导系列课程培训会 日程安排
日期: 2025-02-25 来源: 浏览量:
-
+
上一篇:
职汇云端 才聚线上|十大买球官方网站专场空中双选会 10月专场
下一篇:
青春梦 行非凡 ——青岛银行2025届校园招聘
常用链接
友情链接
中华人民共和国教育部
中国考试网
中国教育考试网
山东省教育厅
人民网
买球赛十大平台(山东省医学科学院)
地址:山东省泰安市长城路619号 邮编:271000
电话:0538-6229711 邮箱:glxy@sdfmu.edu.cn
版权所有 Copyright © 十大买球官方网站 - 买球赛十大平台